-
#1 문제 정의하기 : 5 Whys [패스트캠퍼스 부트캠프 : PM 1기]Product Manager/Project 01 위스키체인지 2023. 2. 6. 16:41반응형
모든 프로덕트는 문제 정의에서부터 시작된다. UX 리서치라는 책에서 Matthew wakeman이 문제 해결을 위해 주어진 시간의 3분의 2이상을 문제 정의에 쓰겠다고 할만큼, 문제 정의는 서비스 기획에서 아주 큰 비중을 차지하고 있다.
문제를 해결하는데 한 시간이 주어진다면, 3분의 2 이상의 시간을 문제가 무엇인지 정의하는데 쓸 것이다. Matthew wakeman, <UX Research - Practical Techniques for Designing Better Products>

출처 : 홍석희 디자이너님 강의 문제를 정의하는 시점에서는 핵심 문제를 이리저리 바꿔도 큰 비용이 들지 않지만, 서비스를 만들어감에 따라 유저리서치, 디자인 이터레이션, 임플리먼테이션, 런칭으로 갈수록 문제를 바꾸는 데에 대한 비용이 급격하게 늘어난다. 만약 서비스를 런칭하기 전에 바꾸게 된다면 큰 비용은 물론 지금까지 들여왔던 시간 또한 다시 사용해야한다. 그러므로 문제를 정의하는 시점에서 문제를 명확하게 정의하고, 팀원들이 그 문제에 대해 공감하고 이해할 수 있어야 한다.
문제 정의를 위한 프레임워크 : 5Whys

출처 : 홍석희 디자이너님 강의 5Whys 예시
Problem 다이어트에 실패했다
↓ 왜?
Why? 운동을 꾸준히 가지 못했고, 식단도 엉망이다
↓ 왜?
Why? 혼자서 운동하니 방법을 몰랐다
↓ 왜?
Why? PT를 시도해보았지만 나에게 맞는 운동 선생님을 찾지 못했고 돈만 낭비했다
↓ 왜?
Why? 몸 좋은 인플루언서와 같은 PT 선생님들은 많지만, 정작 나의 체형을 교정해줄 수 있고, 내 상황에 맞는 식단과 운동법을 맞춤으로 가르쳐줄 수 있는 선생님을 찾는 것은 매우 어렵다.
문제를 정의하는 프레임워크 중 하나로 5Whys를 진행해보기로 했다. 5Whys는 하나의 문제에 대해 5번의 왜? 라는 질문을 던져 그 문제의 핵심을 파악할 수 있도록 고안된 방법론이다. 왜 그런 문제가 발생했을까에 대해 집중해서 질문을 계속하다보면 자연스럽게 답을 찾게 되는 꽤 심플하고 직관적인 방법이지만 막상 직접 실행해보면 한단계 한단계가 어렵게 느껴진다. 각 단계에서 why를 어떻게 지정하느냐에 따라 다음 단계의 경로가 엄청나게 달라질 수 있기 때문에 같은 문제에서 시작하더라도 사람마다 제각기 다른 결론에 도달할 수 있을 것 같다.

나는 PM은 '프로불편러' 라는 별명이 떠올라 문제 정의 과정에서 프로불편러가 되기로 했다.
나로 부터 시작해 불편하게 느껴지는 점들을 나열하고 그 중에서 진행해볼 만한것을 추려 5Whys를 해보았다.
나로부터 나온 문제리스트
- 휴대폰의 용량이 항상 부족하다
- 노트북 가격이 너무 부담스럽다
- 청약할 때 내야하는 서류가 어렵고 준비하는 것이 번거롭다
- 페이 결제 수단이 없는 곳은 결제하기가 싫다
- 이것저것 해야할 일이 너무 많다
- 새롭게 접한 것들을 잘 정리해두고 싶은데 어렵고 시간이 없다
- 요리는 재미있지만 시간이 너무 오래 걸린다
- 지하철로 이동하는데 너무 많은 시간을 쓴다
- 이 세상에 없는 제품은 없는 것 같은데, 내가 필요할 때 서칭하기는 어렵다
- 보일러 온도를 적정하게 맞추기 어렵다
- 와인을 좋아하는 사람과 입문자가 같이 먹을 수 있는 와인을 찾고 싶다
- 내 취향에 맞는 향수를 찾기 어렵다
- 해외 취업에 대한 정보를 찾기 어렵다
- KTX는 빠른척 하지만 사실 오래 걸린다
- 너무 많은 프로그램을 동시에 사용해서 컴퓨터가 힘들어한다
- 정보의 홍수 속에서 유용한 정보를 찾기가 어렵고 시간이 많이 걸린다
- 새로운 분야를 배우고 싶을 때 모든 사이트를 다 들어가봐야한다

첫번째로 선정한 문제는 '휴대폰의 용량이 항상 부족하다'이다. sd카드를 따로 삽입할 수 없는 아이폰의 특성상 처음에 용량선택을 잘못하면 사용하는 내내 용량부족의 문제에 시달릴 수 있다. 지금 사용하는 것이 나의 첫 아이폰이라서 사진을 이렇게나 많이 찍게 될 줄 모르고 용량을 너무 적당한 것으로 선택했다. 아이클라우드도 사용하고 있긴하지만 업무용 파일을 넣어두는 용도로 사용하고만 있다. 아이클라우드와 사진첩을 연동해서 사용하면 사진을 너무 무한정으로 찍게되어 용량이 증가하는 속도가 더 빨라질 것 같아서이다. 그리고 정리도 더 안하게 될 것 같다.
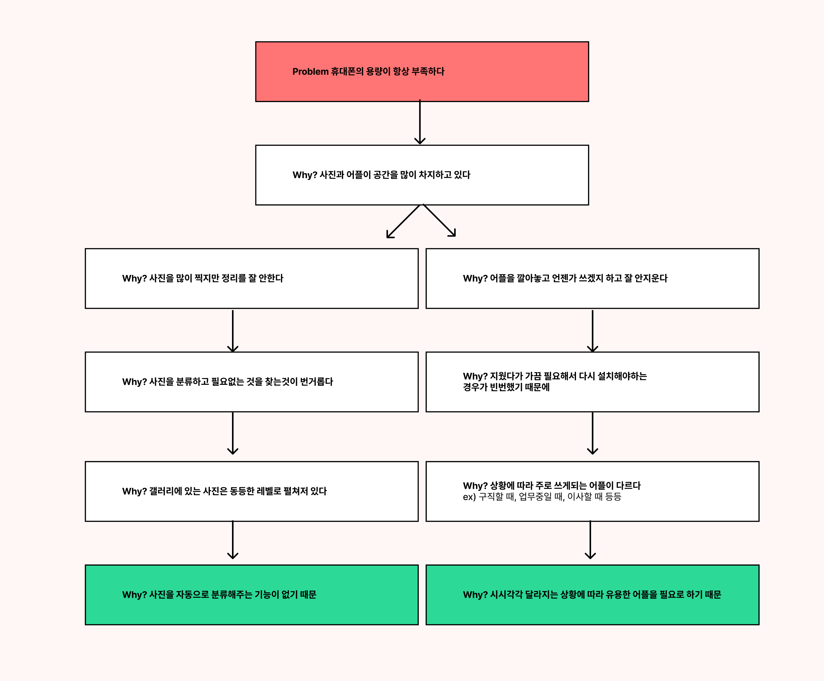
휴대폰의 용량이 항상 부족한 이유는 '사진과 어플이 공간을 많이 차지하고 있기 때문' 이다. 이 경우는 사진과 어플을 따로 떼어놓고 봐야할 것 같아서 두가지 갈래로 나누어보았다.
Problem 1-1 휴대폰의 용량이 항상 부족하다 (사진문제)
Problem 휴대폰의 용량이 항상 부족하다
↓ 왜?
Why? 사진이 용량을 많이 차지하고 있다
↓ 왜?
Why? 사진을 많이 찍지만 정리를 잘 안한다
↓ 왜?
Why? 사진을 분류하고 필요없는 것을 찾는것이 번거롭다
↓ 왜?
Why? 갤러리에 있는 사진은 동등한 레벨로 펼쳐져 있다
↓ 왜?
Why? 사진을 자동으로 분류해주는 기능이 없기 때문
Problem 1-2 휴대폰의 용량이 항상 부족하다 (어플문제)
Problem 휴대폰의 용량이 항상 부족하다
↓ 왜?
Why? 어플이 용량을 많이 차지하고 있다
↓ 왜?
Why? 어플을 깔아놓고 언젠가 쓰겠지 하고 잘 안지운다
↓ 왜?
Why? 지웠다가 가끔 필요해서 다시 설치해야하는 경우가 빈번했기 때문에
↓ 왜?
Why? 상황에 따라 주로 쓰게되는 어플이 다르다 ex) 구직할 때, 업무중일 때, 이사할 때 등등
↓ 왜?
Why? 시시각각 달라지는 상황에 따라 유용한 어플을 필요로 하기 때문

두번째 문제는 새롭게 접한 것들을 잘 정리해두고 싶은데 어렵다는 것이었다. PM스쿨을 하면서 하루 10시간씩 공부를 하다보니 새롭게 배우는 것들이 정말 많았다. 이렇게 알게된 것들을 잘 요약하거나, 머릿속에서 날아가지 않게 하고 싶은데 현실적으로 정리를 위한 시간을 또 쓰기가 어려웠다. 정리를 효율적으로 할 수 있게 도와주는 서비스가 있으면 좋겠다는 생각으로 문제 정의를 시작했다.
Problem 2 새롭게 접한 것들을 잘 정리해두고 싶은데 어렵다
Problem 새롭게 접한 것들을 잘 정리해두고 싶은데 어렵다
↓ 왜?
Why? 어려운 이유는..
잘 정리하기 위해서는 시간이 너무 많이 걸린다↓ 왜?
Why? 잘 정리하고 싶은 이유는..
나중에 포인트만 딱딱 읽고 과거 경험의 요약본만 읽고 싶기 때문↓ 왜?
Why? 요약본을 보고 싶은 이유는..
아는 내용을 또 한번 보느라 걸리는 시간을 절약하고 싶기 때문↓ 왜?
Why? 시간을 절약하고 싶은 이유는..
미래의 나도 새로운 것을 배우고 그것을 정리하느라 시간을 쓰고 있을 것이기 때문↓ 왜?
Why? 왜 계속 배우는가?
끊임없는 성장에 대한 욕구꼭 성장에 대한 욕구뿐만 아니더라도 새롭게 들어오는 내용을 잘 정리하고 싶은 사람은 많을 것이다. 그래서 네이버 클로바에서도 AI 기능을 이용해 회의 내용을 녹음하면 중요한 부분을 자동 요약해주는 서비스를 제공하고 있는 것이 아닌가 싶다.

세번째 문제는 친구들과 레스토랑에 갈 때마다 항상 아쉽다고 생각했던 부분이다. 음식과 잘 어울리는 와인을 마시고 싶은데 입문자와 애호가 모두 만족할 수 있는 와인을 찾기가 어려웠기 때문이다. 그래서 보통은 잔 와인을 따로 주문하거나 아예 마시지 않거나 했다. 글라스 와인은 보통 선택지가 거의 없어서 크게 만족하기 어려운 점도 항상 아쉬웠다.
Problem 3 와인을 좋아하는 사람과 입문자가 같이 먹을 수 있는 와인을 찾고 싶다
Problem 와인을 좋아하는 사람과 입문자가 같이 먹을 수 있는 와인을 찾고 싶다
↓ 왜?
Why? 찾고 싶은 이유는..
분위기 좋은 레스토랑에 갔을 때 와인을 마시고 싶은데 모두의 취향에 맞는 와인을 찾기가 어렵기 때문↓ 왜?
Why? 찾기 어려운 이유는..
입문자여서 취향을 모르는 경우 맞추기가 어렵다. 그리고 보틀 단위는 가격이 있기 때문에 애매해서 아예 구매를 안하게 된다↓ 왜?
Why? 취향을 모르는 이유는..
와인을 접해보지 않았거나 시도해보고 마음에 안들어서 다시 먹으려하지 않았기 때문, 또는 마실일이 잘 없어서↓ 왜?
Why? 마음에 안드는 이유는..
보통 대중적이거나, 인기상품인걸 추천받는데 개인별로 취향이 다르기때문와인 취향의 교집합을 찾아주는 서비스가 있으면 좋겠다고 생각했는데, 취향은 상당히 주관적인 부분이라 많은 취향기반 서비스들이 어려움을 겪고 있다는 이야기를 멘토님께 들었다. 다른 팀원들의 의견으로는, 와인의 '맛'을 입문자에게 쉽게 알려줄 수 있는 방법이 있으면 좋을 것 같다. 그리고 입문자에게는 맛보다는 장소와 분위기, 페어링 음식이 더 중요할수도 있다는 의견을 받았다.

네번째 문제, 세상에 없는 제품은 없는 것같은데, 내가 필요할때 서칭하기는 어렵다. 최근에 이사를 했는데 이 집은 초인종이 없었다. 근데 바깥으로 전기를 연결하기는 어려운 상황이어서 이 문제를 잘 해결할 수 있는 상품을 서칭했는데 찾기 어려웠다. 인터넷을 타고 타고 가다보니 결국은 찾게되었는데 내가 생각하는 키워드로는 절대 나올 수 없는 이름을 가지고 있었다.
Problem 4 세상에 없는 제품은 없는 것같은데, 내가 필요할때 서칭하기는 어렵다
Problem 세상에 없는 제품은 없는 것같은데, 내가 필요할때 서칭하기는 어렵다
↓ 왜?
Why? 어려운 이유는..
나는 전기없이 작동할 수 있는 비디오폰을 찾고 싶었는데 이렇게 치면 안나온다. 상품의 이름이 기능적이고 판매자의 시선으로 적혀있기 때문. 결국 내가 찾은 상품의 이름은 ‘스마트 도어벨' 이었다↓ 왜?
Why? 상품이름이 그런 이유는..
상품 이름을 지을때 사용자의 입장을 잘 생각하지 않는 것 같다. 보통 기능성이나 마케팅적으로 느낌을 주는 별명 정도를 많이 고려하는 편이다.↓ 왜?
Why? 고려하지 않는 이유는..
누구나 아는 상품이름으로 검색하는 사용사 수가 훨씬 많기 때문 + 상품 이름을 그렇게 바꿨을 때 소비가 증가할지 오히려 떨어질지 아직 지표가 없기 때문↓ 왜?
Why? 근데 왜 검색이 어려웠을까?
내가 검색한 건 누구나 아는 냉장고, TV 같은 것이 아니라 기존에 있던 제품에 새로운 기능이 추가된 플러스알파의 카테고리였기 때문. 이 경우에는 사용자가 애초에 이름을 모른다.이 부분을 생각하면서 앞으로도 세상에 없던 기능을 가진 제품들이 많이 생겨날텐데, 이전에 해봤던 방식처럼 기능위주의 이름만으로 괜찮을까? 하는 생각이 들었다. 만약 이 문제로 서비스를 만든다면, 새로운 기능을 가진 상품만을 모아둔 버티컬 커머스 플랫폼이나, 제품계의 위키피디아 같이 신기능 제품을 모아두는 위키페이지를 만들 수 있지 않을까?
우리 팀원 7명이 다양한 5Whys를 만들어왔는데, 여기에서 어떻게 보팅과 평과 과정을 거쳐 하나의 주제를 선정하게 되었는지는 다음편에서 소개하겠다,
반응형'Product Manager > Project 01 위스키체인지' 카테고리의 다른 글
#2 문제 해결 우선순위 : ICE 프레임워크 [패스트캠퍼스 부트캠프 : PM 1기] (0) 2023.03.06